The Data Marketplace provides a unified approach that makes it easy to find, access and use data – so that all associates in an Innovate Pharma company can make evidence-based decisions that are underpinned by reliable, accurate , secure, and compliant data.
Problem to Solve
How do we unleash the power of data to bring efficiencies in value chain
and bring products faster to patients?
In the mist of digital transformation, the company had a great question. Answering this question was the primary goal for this piece of art work. There is a wealth of high‑value data spread across multiple domains. Despite its potential to accelerate innovation, this data is deeply siloed and under-utilised.
Result
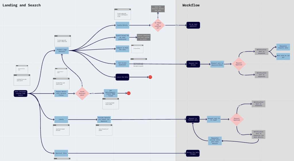
The Solution: A Data Shopping Experience
We built a shopping‑style experience where users from any domain can:
- Browse available datasets
- Add required data to a “cart”
- Request access effortlessly
- Use the approved data directly for their projects
This experience mirrors familiar e‑commerce flows, making it intuitive and removing friction from the data‑access process.

Lesson Learnt
When multiple leaders are involved, your biggest design deliverable is not the wireframe — it’s the alignment.
Take aways
- Establish a Single Source of Truth Early and RACI
- Don’t Seek Consensus — Seek Alignment
- Align on the Problem, Not the Solution
- Translate Diverse Opinions into Design Principles
- Protect the Team from Leader Noise
Building Vision Statement
What do we want?
What is our Vision
What does success look like?

Building Vision Statement with stakeholder
Who is this serving?
Who needs this most?
Which persona will be impacted if we don’t build this?

Research Workshop
Is the need compelling enough?
Does it justify the investment of time, budget, and teams?
Will users actually adopt it?

Quantitative Survey
Personas Identified

Design Task







Leave a comment